为游戏而生,让游戏更简单、快乐!
XML地图
|
收藏本站
首页
电脑软件
电脑游戏
手机游戏
手机软件
资讯攻略
专题合集
排行榜
游戏盒子
当前位置:
首页
> 【
无主
】相关内容
攻略
游戏
应用
专题
相关攻略
更多
无主之地4蟋蟀跳bug怎么触发
无主之地4里现在有个超快飞行bug“蟋蟀跳”。想要触发这个bug,需要玩家先获得金色手枪“吵闹蟋蟀”,然后在游戏全屏模式时切出其它窗口,用鼠标左键点击游戏画面,触发武器射击后玩家会被后坐力弹飞起来。如果点击射...
【详细】
时间:02-22
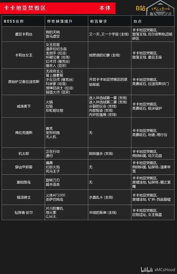
无主之地4卡卡地亚焚毁区全Boss掉落一览
本篇为大家分享的是无主之地4中卡卡地亚焚毁区的全部boss的掉落情况,卡卡地亚焚毁区共有54个地图点位,主要地区为:侧倾斜面、英勇砥石、巨物遗址、废墟洼地、堕落王冠。无主之地4卡卡地亚焚毁区全...
【详细】
时间:02-22
无主之地4怎么跨平台联机
无主之地4支持平台内联机也支持跨平台联机,跨平台联机需要在设置里启用跨平台游戏选项,默认是关闭状态。无主之地4怎么跨平台联机打开设置菜单启用跨平台游戏选项注意点:要启用《无主之地4》的跨平台游戏,您需要注...
【详细】
时间:02-22
无主之地4圣城全Boss掉落一览
本篇为大家分享的是无主之地4中圣城的全部boss的掉落情况,圣城是本作的地图中央的核心区域,需要再推进到主线任务14后才能进入,一共有29个地图点位,包含卡卡地亚区、终点区、隐没区。无主之地4圣城全Bo...
【详细】
时间:02-22
无主之地4拉法红色流派武器推荐
本篇为大家分享的是无主之地4中拉法的红色流派BD及武器推荐,红色流派有一把强很适合用来刷BOSS,只需要启动技能加上瞄准,就可以轻松无脑刷boss,这把枪就是【观看幻影火焰】。无主之地4拉法红色流派武器拉法红色流...
【详细】
时间:02-22
无主之地4有第三人称吗
无主之地4是一款第一人称夺宝射击游戏,但其中有部分技能触发时是第三人称视角。但综合全局来说是没有第三人称视角模式的。并且直至目前官方也没有声明后续是否会加入第三人称视角,系列前作业均为第一人称模式。无主...
【详细】
时间:02-22
无主之地4怎么调整难度
无主之地4一共有三个难度,在游戏中可以自由切换难度,如果觉得困难模式太难也可以下调难度。玩家难度设置仅影响自身,合作模式里战利品和奖励依所选难度分开算。无主之地4难度调整方法在游戏里,打开暂停菜单或主菜...
【详细】
时间:02-22
无主之地4骷髅钥匙兑换码一览 shiftcode
无主之地4如果想要跨平台联机,需要有shift账户,拥有shift账户后还可以兑换shift代码,这些代码有时会提供一些金钥匙之类的奖励,本篇分享目前可用的一些shiftcode,如果没有shift账户,可以先注册一个。无主之地4s...
【详细】
时间:02-22
无主之地4会进XPG吗
无主之地4现已正式发售,前作在发售后加入XPG,因此有玩家关心本作会不会也加入XPG,目前官方没有公开说明过会加入XPG,但前作是在发售五年后才加入的,因此如果是短时间内想要玩的话,还是建议购入。无主之地4会进X...
【详细】
时间:02-22
无主之地4哪个角色最强
无主之地4里有四名可选角色职业,分别是魔女维克丝、铁骨战士拉法、重力法师哈洛以及锻造骑士亚蒙,每个秘藏猎人都拥有一项被动特质和三项独特的主动技能,各自的侧重不同,可以根据自己的喜好选择,下面详细介绍。无...
【详细】
时间:02-22
«
1
2
3
4
5
6
7
8
9
20
»
手机扫一扫轻松打开
果玩软件园