C4D被网友广泛应用,那么各位知道使用锥化效果器制作屋顶吗?下面就是小编带来C4D使用锥化效果器制作屋顶的图文操作方法,还不会操作的朋友不要错过哦。
C4D使用锥化效果器制作屋顶的图文操作方法

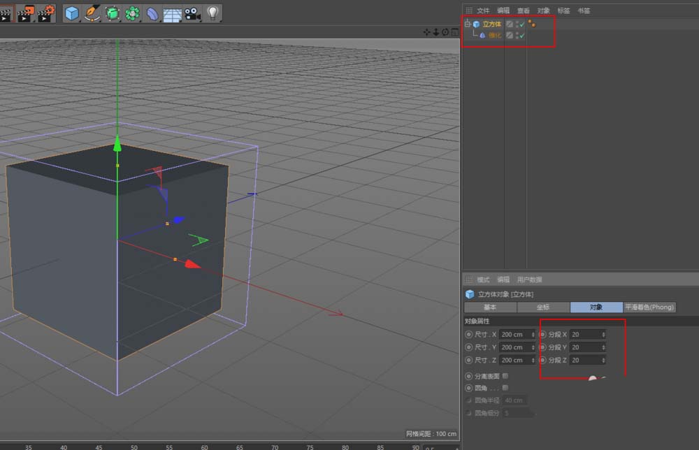
新建立方体;

新增-锥化;

调节立方体的分段数,并将锥化效果器放在立方体的子级;

改变锥化属性-强度、弯曲;


再添加一些细节(内部积压+挤压),加材质,可得到一个简单屋顶。

上文就讲解了C4D使用锥化效果器制作屋顶的图文操作过程,希望有需要的朋友都来学习哦。


2026-02-18

2026-02-18

2026-02-16

火炬之光无限S4赛季最强英雄有哪些,S4赛季最牛英雄选择指南
2026-02-17